新西兰今日开放新型“黄金签证”申请 但限制条件太多
作者: Carl 日期:2025-11-24 11:05 阅读:0 来源:天维网报道
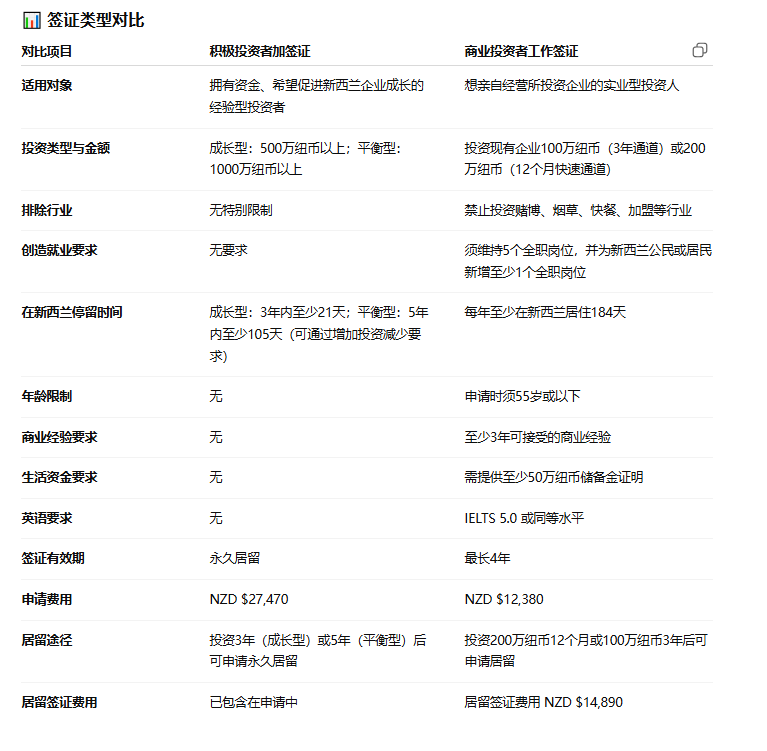
【天维网综合报道】今日(11月24日),新西兰政府正式开放一款新型“黄金签证”——商业投资者工作签证(Business Investor Work Visa)申请,投资门槛大幅降低,那么今年4月份推出的升级版“黄金签证”——“积极投资者+”签证( Active Investor Plus Visa)还香吗?

资料图。
新西兰政府今日宣布,商业投资者工作签证现已开放申请,这项全新的移民途径旨在吸引经验丰富的商业人士,投资并发展新西兰的现有企业。
新西兰移民部长Erica Stanford表示:“该签证旨在为经济注入实践技能与资本。我们需要愿意亲力亲为的投资者,帮助新西兰企业茁壮成长。此举不仅能保持企业活力,为新西兰人创造就业机会,更为社区带来宝贵的技能与经验。”
商业投资者工作签证提供两种投资方案:
- 投资100万纽币至新西兰现有企业,可获得三年工作转居留通道;
- 投资200万纽币至新西兰现有企业,可享受12个月快速居留通道。
“当新西兰企业主面临退休时,我们希望帮助企业持续运营。向海外买家敞开大门,既能保护本地就业,同时吸引投资者为地方经济命脉的中小企业注入新鲜活力与投资。”Stanford部长说。
投资门槛大幅降低
2025年4月1日,新西兰政府对“积极投资者+”签证进行了简化改革,设立了“增长型”和“平衡型”两类投资路径。
根据新政规定,“增长型”类别要求最低投资额为500万纽币,投资期限至少为3年;“平衡型” 类别要求最低投资额为1000万纽币,投资期限至少为5年,且该类别的可接受投资范围也将扩大,新增债券(Bonds)和房地产投资(Property Investments)。
而且,为了鼓励投资者在新西兰灵活安排停留时间,新政对投资者的最低居住时长设定了不同的要求。对于“增长型”投资者来说,他们需在3年投资期内,至少在新西兰居住21天;对于“平衡型”投资者,他们需在5年投资期内,至少在新西兰居住105天。
新西兰移民局最新数据显示,截至11月14日,该局共收到新政申请430份,涉及1,381名申请人,累计潜在投资额高达25.6亿纽币。
与这款升级版“黄金签证”相比,今日开放申请的商业投资者工作签证的投资门槛大幅降低,但其限制条件较多,申请人想要获得该类型签证也并非易事。
较多的限制条件
虽然商业投资者工作签证的投资门槛降至100万纽币,且最长有效期为4年,可携带配偶及受抚养子女同行,但它有较多的限制条件。

两款“黄金签证”对比。
申请人必须符合以下条件:
- 投资于一家已运营至少5年的企业;
- 拥有至少50万纽币储备资金以支持本人及家庭生活;
- 具备商业经验,例如:拥有一家雇佣至少5名全职员工的企业;或年营业额达到100万纽币;
- 年龄不超过55岁;
- 符合英语语言要求;
- 通过健康及品行审查。
而且,投资目标企业也必须满足以下要求:
- 已合法经营至少 5 年;
- 在新西兰境内合法运营;
- 符合移民、雇佣及商业标准;
- 购买价至少 100 万纽币(不含房产价值和 GST),且申请人须持有企业 25% 以上股份;
- 雇佣至少 5 名全职员工;
- 不得由申请人本人或其家庭成员拥有;
- 过去 10 年内不得被用于以下签证的成功申请:商业投资者工作签证、商业投资者居留签证、
创业工作签证(Entrepreneur Work Visa)和创业居留签证(Entrepreneur Resident Visa)。
同时,申请人需具备至少3年可接受的商业经验,包括:
- 自雇经验(商业、慈善或非政府组织)且:至少 5 名全职员工,或年收入达 100 万纽币;
- 高级管理经验(商业、慈善或非政府组织)且:直接管理至少 5 名全职员工,且年营业额至少 500万纽币
另外,申请人不得投资此类企业便利店、折扣店、代发货业务(drop-shipping operations)、
快餐店、赌博相关业务、烟草及电子烟相关行业、成人娱乐业、家庭式企业(home-based businesses)、特许经营企业和移民中介服务。
版权声明
1. 未经《新西兰天维网》书面许可,对于《新西兰天维网》拥有版权、编译和/或其他知识产权的任何内容,任何人不得复制、转载、摘编或在非《新西兰天维网》所属的服务器上做镜像或以其他任何方式进行使用,否则将追究法律责任。
2. 在《新西兰天维网》上转载的新闻,版权归新闻原信源所有,新闻内容并不代表本网立场。
版权声明
1. 未经《新西兰天维网》书面许可,对于《新西兰天维网》拥有版权、编译和/或其他知识产权的任何内容,任何人不得复制、转载、摘编或在非《新西兰天维网》所属的服务器上做镜像或以其他任何方式进行使用,否则将追究法律责任。
2. 在《新西兰天维网》上转载的新闻,版权归新闻原信源所有,新闻内容并不代表本网立场。
- 移民局数据:超过1.6万名中国公民免签入境新西兰
- 雇佣剥削最高面临七年监禁 新西兰移民系统迎重磅升级
- NZ官宣:外国人购房法案推迟至2026 黄金签证申请量激增
- 来新西兰留学警惕:2所院校被中留服移除认证名单
- 细节公布!持这些澳洲签证中国公民可免签入境新西兰
- 新西兰移民局:87个新职业纳入证雇主工签
- 更安全!NZ签证申请在线支付系统即将重磅升级
- “父母签证增强版”保险费用每年可能过万,移民表示负担不起
- 即将生效:这些中国公民可免签入境新西兰 11月3日起实施
- 新西兰技术移民签大变革:新增两条居留途径 明年生效
· 请您文明上网、理性发言
· 尊重网上道德,承担一切因您的行为而直接或间接引起的法律责任
· 您的留言只代表个人意见,不代表本站立场
· 天维网拥有管理笔名和留言的一切权利
· 您在天维网留言板发表的言论,天维网有权在网站内转载或引用
· 天维网新闻留言板管理人员有权保留或删除其管辖留言中的任意内容
· 参与本留言即表明您已经阅读并接受上述条款
查看所有评论 共( 条)







